近日,PlayAce游戏平台、江苏省中药资源产业化过程协同创新中心赵明、段金廒教授团队在国际知名学术期刊Pharmacological Research(中科院医学二区,IF: 7.658)和Computational and Structural Biotechnology Journal(中科院生物二区,IF: 7.271)在线发表最新研究成果。


胰腺癌是威胁人类健康的恶性肿瘤之一,目前病因和发生机制仍未完全清楚,临床药物选择有限,且耐药多发。深入了解其发病机制,寻找潜在的治疗靶点,发现有效的治疗药物具有重要意义,也是亟待解决的科学问题。
中药鸦胆子Bruceae Fructus是苦木科植物鸦胆子Brucea javanica(L.)Merr.的干燥成熟果实,性味苦寒,有小毒,可清热解毒,截疟,止痢,外用腐蚀赘疣。继与合作者首次发现鸦胆子及其苦木素类成分的抗胰腺癌活性后,赵明、段金廒教授团队进一步发现了鸦胆子抗胰腺癌高活性苦木素类成分bruceine A (IC50 30 nM,0.5 mg/kg 剂量下与抗胰腺癌一线药物吉西他滨(25 mg/kg)抑瘤效果相当,有效剂量下安全),并以其为分子探针部分揭示了鸦胆子抗胰腺癌作用机制。
(1)研究发现bruceine A可影响胰腺癌细胞能量代谢。研究揭示了6-磷酸果糖-2-激酶/果糖-2,6-二磷酸酶4(PFKFB4)在胰腺癌细胞增殖中的作用,明确了PFKFB4在胰腺癌Warburg效应中的作用,确认了GSK3β是PFKFB4的下游蛋白,阐明了bruceine A可以通过PFKFB4/GSK3β信号抑制胰腺癌Warburg效应,进而阻滞细胞周期,诱导细胞凋亡,发挥抗胰腺癌作用。
在有氧条件下,肿瘤细胞仍然主要依靠糖酵解提供能量,该现象被称为Warburg效应。大多数胰腺癌具有Warburg效应表型,吉西他滨耐药的胰腺癌细胞也表现出Warburg效应增强。PFKFB4是调控Warburg效应的关键酶之一,通过合成、分解F-2,6-BP而发挥重要作用,但在胰腺癌中鲜有研究。Nature期刊(2018)曾报道PFKFB4作为一种分子支点可通过刺激SRC-3促进乳腺癌将糖代谢和转录激活结合,提示PFKFB4可能是开发抗肿瘤药物的一个有效分子靶标。

Figure 1. Bruceine A induces cell growth inhibition and apoptosis through PFKFB4/GSK3β signaling in pancreatic cancer
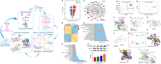
(2)研究确认了bruceine A可激活p38 MAPK的磷酸化,诱导胰腺癌细胞凋亡。磷酸化蛋白质组学、蛋白免疫印迹和分子间相互作用研究,证实了bruceine A对 p38 MAPK磷酸化激活以及两者间较强的相互作用;分子模拟解析了bruceine A与p38 MAPK磷酸化活性区域相互作用的氨基酸位点,探讨了鸦胆子苦木素类成分活性差异结构特征相关性。p38 MAPK磷酸化激活是临床抗胰腺癌一线药物吉西他滨诱导胰腺癌细胞凋亡的重要作用机制之一。临床胰腺癌组织样本研究显示,p38 MAPK高表达与病人存活期呈正相关,可以作为临床胰腺癌治疗效果的生物标记。

Figure 2. A novel p38α MAPK activator bruceine A exhibits potent anti-pancreatic cancer activity
赵明、段金廒教授团队的上述研究发现,为胰腺癌治疗先导物发现及治疗策略提供了新思路,为中药鸦胆子资源利用价值新发现及高值化资源利用提供了潜在理论和技术支撑。
PlayAce游戏平台博士研究生张鹏飞、陆彩以及中医公司陶伟伟副教授、医公司樊璐讲师为该研究做出了突出贡献。该研究获得国家自然科学基金面上项目(No. 81773876,81403041),江苏省研究生科研与实践创新计划(KYCX19_1255,KYCX20_1495)和江苏省自然科学基金面上项目(BK20191413)等项目资助。



