胆结石是全球范围高发的消化系统疾病,其形式多样,反复发作,严重影响患者的生活质量。目前西医治疗胆石病尚缺乏普适性的有效药物,而中医药以其“疏肝利胆”的独特功效,在胆结石的临床治疗中展现出优势,但其“利胆”功效的关键药效物质和作用机制尚不明确。

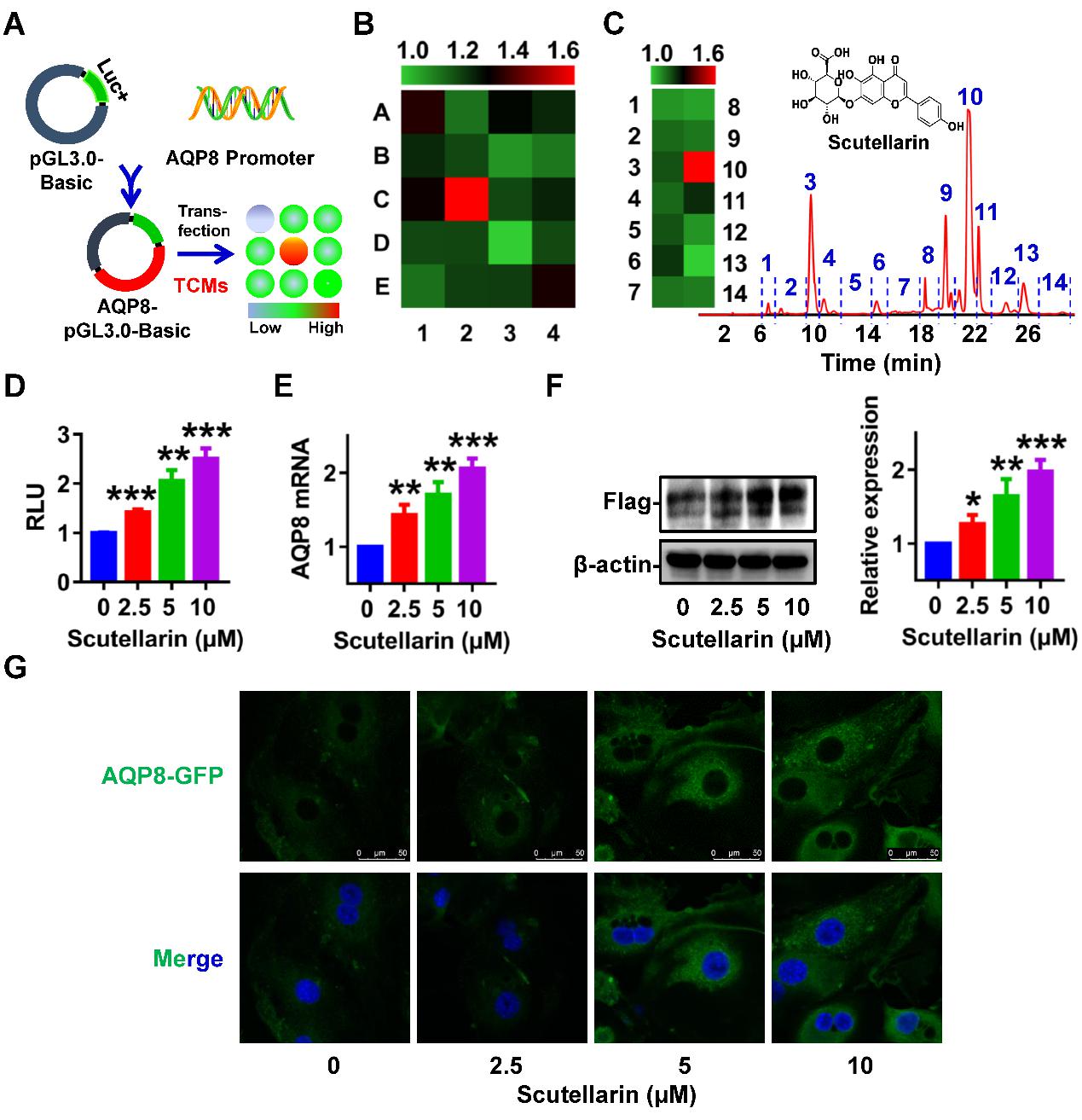
2024年9月24日,公司PlayAce游戏平台麻彤辉教授课题组与大连医科大学马骁驰教授课题组在肝脏研究领域顶刊Journal of Hepatology(IF=26.8)在线发表题为“Hepatocyte Aquaporin 8-mediated Water Transport Facilitates Bile Dilution and Prevents Gallstone Formation in Mice”的研究论文,该研究发现肝细胞毛细胆管膜水通道蛋白AQP8高效介导水转运的分子机制,可促进小鼠胆汁稀释和防止胆结石形成;通过构建AQP8调控的高通量筛选体系,对中医治疗胆结石的20种常用“利胆”中药进行筛选,从中药灯盏细辛中分离出药效活性小分子-野黄芩苷(Scutellarin)。体外研究表明,野黄芩苷显著上调原代培养肝细胞AQP8 mRNA和蛋白表达。体内研究显示野黄芩苷显著增加胆汁流量,降低胆汁中胆固醇、胆汁酸和磷脂等脂质浓度,并阻止高脂饲料诱导的胆固醇结石形成,而对AQP8-/-小鼠无明显影响。分子机制研究表明,野黄芩苷通过抑制AQP8的转录负调控因子HIF-1α与HSP90的相互作用,促进了HIF-1α的泛素化降解,从而上调AQP8基因表达,促进胆汁分泌,发挥利胆作用。

Identification of scutellarin as AQP8 inducer from cholagogic traditional Chinese medicines

Scutellarin induced liver AQP8 expression and accelerated bile excretion in wildtypebut not AQP8-/- mice

Scutellarin attenuated lithogenic diet-induced gallstones in mice
研究中,作者建立了AQP8-GFP和AQP8-3xflag敲入小鼠模型,直接观察AQP8在小鼠肝脏中的分布特征,首次发现AQP8在约50%的肝小叶毛细胆管和紧密连接处高表达,提示AQP8表达可能受自主神经系统调控,并且在胆汁分泌过程中跨细胞和细胞间两条水转运途径中均发挥重要作用。同时,作者还建立了AQP8基因全敲和肝细胞特异性敲除小鼠模型,以评估AQP8对小鼠胆汁流动的影响,并评估AQP8在胆固醇胆结石形成中的作用。研究结果充分证明,肝细胞AQP8在小鼠肝胆汁形成过程中通过介导高效水转运促进胆汁稀释,从而减轻胆结石的形成。中药小分子干预提示肝细胞AQP8有希望成为胆结石治疗的新药物靶点。调节肝脏水运输可能为各种类型的胆结石疾病,提供一种普适性的治疗策略。

Hepatic AQP8 distribution in mouse liver
该项研究揭示了“利胆”中药通过调控肝脏关键水通道蛋白在胆汁分泌过程中的“增水”作用,促进胆汁分泌和稀释,有效治疗胆结石的药效物质及其分子调控机制。对于认识中药“利胆”功效的新科学内涵及中医“利胆”方剂的优化与科学使用提供了新的依据。



